In response to the need for resource-efficient lead processing, a fully interaction-based automation pipeline was developed in HubSpot. Unlike traditional sales and setter pipelines which rely heavily on manual outreach and call activity, this pipeline operates action-triggered, automating both setter and closer responsibilities based on user behavior and lead profile.
The system was designed to segment, activate, and process specific lead types with minimal human input, increasing scalability and nurturing potential hidden in previously disregarded audiences.
My responsibilities included:
- New Pipeline:
- Setup Stages
- Setup Automation & Formukars between the stages
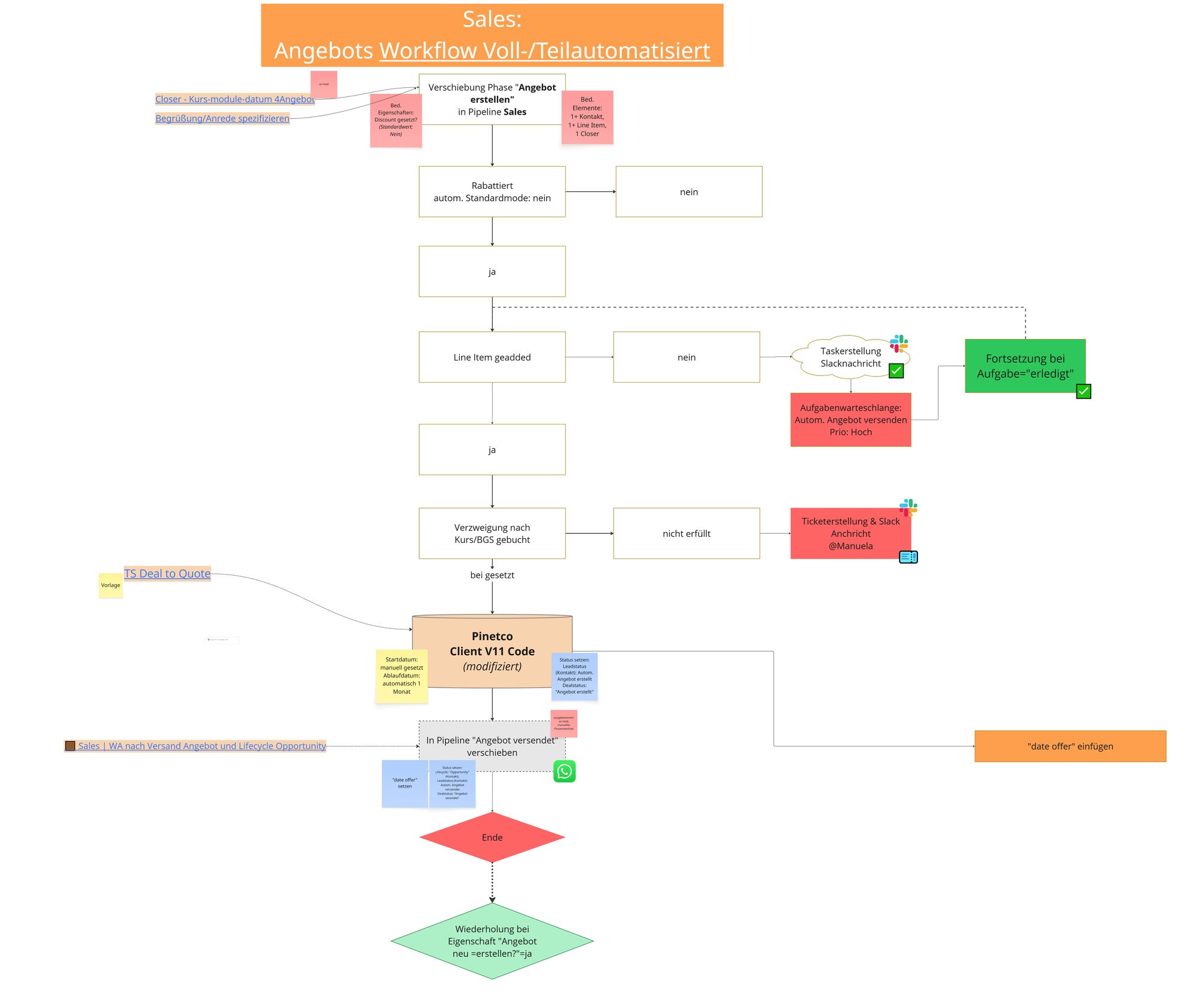
- Main Worklflow :
- Main Workflow set up for Automation
- Communication:
- setting up calendar rotations
- updating teams
- managing abonnements & templates
- setting up Marketing Emails & Sequences
- Supporting activities:
- Deal & Contact Properties/Attributes Set Up
- setting up customised Visibility & deal areas
- Stages & Phases Set up (Contacts, Lifecycles, etc.)
- Setup of supporting Workflows
- Design & HTML/PHP coding:
- customised code snippets
- modules creation for upload
- adapting design templates
- adapting offer templates
- Project Management & Troubleshooting:
- Testing
- Ticketing with Slack & Hubspot
- training & oboarding of sales respresenatives
Details |
Objectives & Challenges |
Target Segments:The automation pipeline focuses on three key lead categories:
|
|
Approach & Strategy
-
- A new custom pipeline was created, including:
- Tailor-made deal stages reflecting the automation journey from intake to dropout or closure.
- Matching lifecycle stages, lead status properties, and team-based visibility settings.
- Custom forms, property logic, and conditional workflow rules for every phase.
- Dedicated main workflow for:
- Deal stage transitions
- Property updates
- Internal Slack communication
- Automated marketing & transactional emails
- Sequence entry/exit
- Subscription & unsubscription logic
- Dropout detection and deactivation
- Supporting Workflows e.g.:
- Automated offer creation
- Auto line item injection
- Marketing email assignment & Email Sequences
- Subscription/unsubscription syncing
- Meeting rotation & ownership management
- Deal tagging and visibility control
- Lifecycle and property mapping for long-term nurturing
Results
-
This interaction-based automation pipeline enables cost-effective nurturing of leads previously considered low-priority or abandoned. It allows Techstarter to:
- Unlock value from overlooked audiences (especially U25)
- Expand the user journey and touchpoints
- Recycle promising leads without human overhead
- Retain full control over automation logic and messaging
- Scale personalized engagement without additional setter/closer resources
By bridging automation with segmentation strategy, the pipeline enhances both lead quality and conversion potential — all while keeping resources focused on high-impact touchpoints.
- The solution serves as a transitional automation framework, while paving the way for a fully code-based rollout. In the meantime, it offers near-full functionality and precision.
